Dec 30,2025 by shop.tmotor
Drone Motor Troubleshooting Guide: Common UAV Motor Problems
When your drone exhibits abnormal behavior such as unstable hovering, flipping during takeoff, or shaking in mid-air, drone motor troubleshooting is the most effective way to identify hidden faults before sending it for repair. These issues are often caused by faults within the motor system or surrounding components. Through systematic troubleshooting, you can become your own "onboard technical expert." For compatible motors and ESCs, explore the T-MOTOR official online shop for recommended components.
01 Core Troubleshooting Approach for Drone Motor Problems
When encountering drone motor problems, avoid blindly disassembling the drone, as this often fails to solve the problem. A clear troubleshooting approach is crucial. Simple observation and listening can significantly narrow down the range of possible problems.
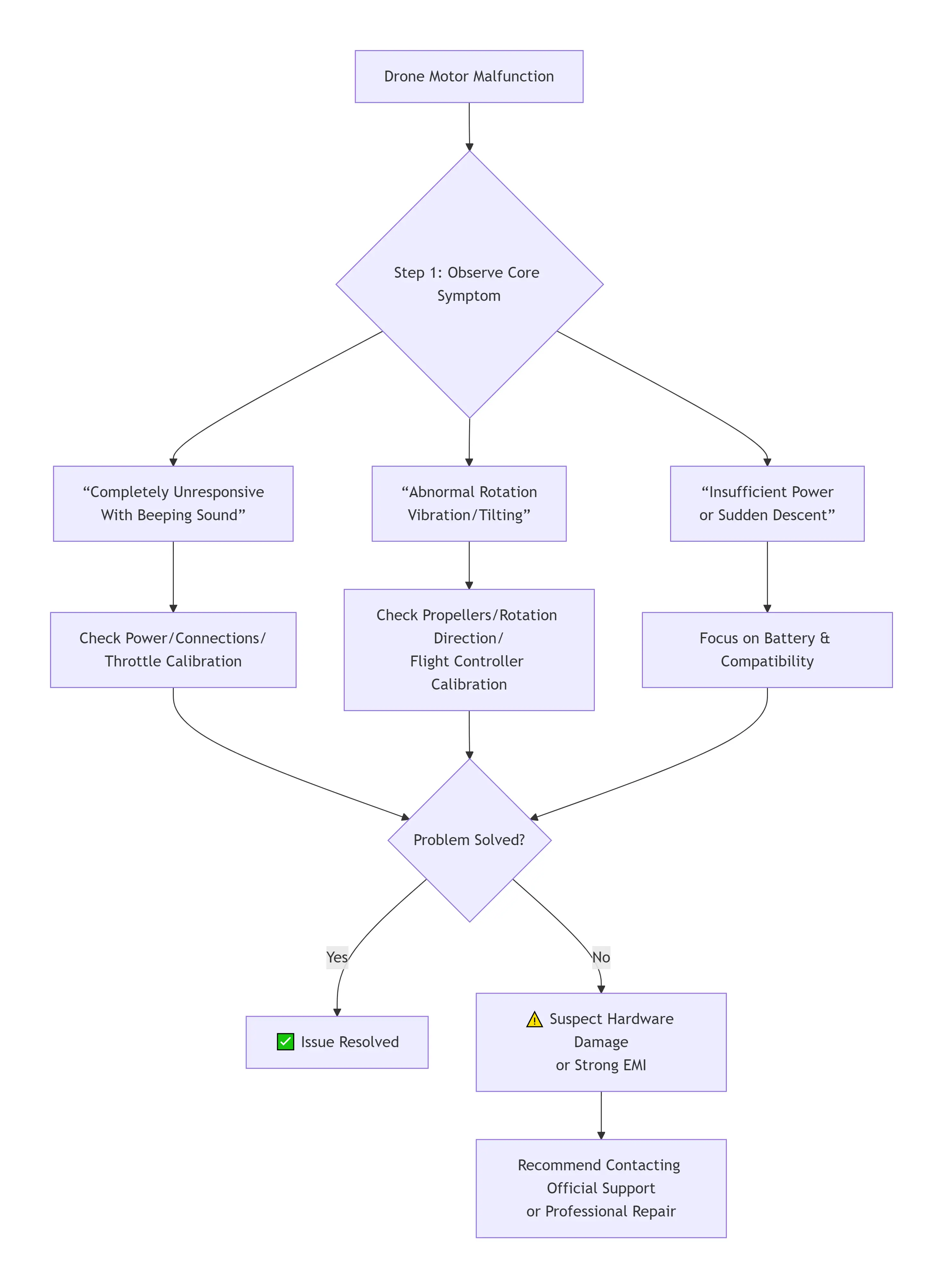
Flowchart: Quick Diagnostic Path for Drone Motor Problems

Following the logical sequence shown in the diagram above, pilots can categorize various anomalies into several core groups and resolve the problems one by one through troubleshooting.
02 Drone Motor Not Responding and ESC Beeping
When a drone motor is not responding and the ESC emits continuous beeping, this usually indicates a fault at the beginning of the power supply chain.Loose connections can prevent the motor from receiving signals, leading to unresponsiveness and drone motor beeping.
First, check the most basic connections. The three-phase wire connection between the motor and the ESC is a critical link in power transmission. Loose, insecure, or unsoldered connections can prevent the motor from properly receiving the drive signal from the ESC, leading to unresponsiveness and abnormal beeping sounds.
Secondly, calibrate the remote control's throttle range: Complete the communication matching with the remote control. This is the step that beginners most often overlook. Many ESCs need to identify the lowest and highest throttle points of the remote control to initialize correctly. Refer to the ESC's instruction manual for specific calibration requirements.
Finally, verify the flight controller software settings. Access the configuration software and confirm that the motor numbering sequence matches the actual flight controller ports, and that the correct ESC protocol (e.g., PWM, DShot) is selected. Incorrect protocols will lead to communication failures.
⚠️ Safety Warning: Before performing any electrical checks, be sure to remove all propellers to prevent serious personal injury.
Need detailed troubleshooting steps and prevention tips for drone ESC issues? Check out our guide: [Drone ESC Not Working? Causes, Fixes & Prevention]
03 Drone Motor Rotation Abnormalities and Loss of Control
In many cases, the motor is not completely damaged, but rather "rotating abnormally," leading to abnormal flight behavior.
Unstable Motor Speed and Excessive Vibration:
This is usually a direct sign of physical damage. In addition to checking the propeller for cracks, chips, or deformation, also look for scratches or wear on its surface. Even slight imbalances will be amplified at high rotational speeds.To learn how to properly balance drone propellers and reduce vibration-related motor issues, see our Drone Propeller Balancing: Static, Dynamic, and Aerodynamic Methods
Motor Internal Condition Diagnosis and Troubleshooting:
When slowly rotating the motor by hand, if you feel periodic sticking, roughness, or grinding sounds, it could indicate damaged internal bearings, detached magnets, or small debris inside the motor. It could also be due to problems with the motor windings, such as short circuits or open circuits, which cause uneven magnetic fields during rotation and result in a sticking sensation. A multimeter can be used to measure the resistance of the motor windings and compare it to the normal value to determine if the windings are functioning correctly. If a motor replacement is necessary, choose a motor with the exact same model and specifications as the original.

Drone Flipping Over During Takeoff:
This is a typical sign of incorrect power direction. Immediately disconnect the power and check.
Confirm motor rotation direction:
After removing the propellers, gently power a single motor. Observe whether its rotation direction is exactly the same as the direction set in the flight control software.
Verify propeller installation:
Ensure that propellers marked "CW" (clockwise) are installed on clockwise rotating motors, and propellers marked "CCW" (counterclockwise) are installed on counterclockwise rotating motors. Incorrect installation may cause downward thrust. For compatible motors, ESCs, and propellers, refer to UAV propulsion systems
Calibrate the flight control accelerometer: In the flight control ground station software, carefully calibrate the drone by placing it horizontally, upside down, on its side, etc., according to the six-sided calibration procedure. This ensures that the flight controller can sense the correct horizontal position.
04 Propulison System Compatibility and Environmental Factors
Sometimes, the drone's motors and hardware themselves are not the problem, but the issue may lie in system compatibility or environmental factors.
Insufficient power, unable to carry the payload and take off:
Insufficient power and inability to take off are common UAV motor issues in customized or upgraded drones.
- Mismatched battery voltage: The battery voltage mismatch(number of cells) does not meet the operating requirements of the motor and electronic speed controller (ESC), resulting in insufficient power supply or overload.
- Oversized propellers: The propeller size does not match the motor, leading to motor overload, excessive current, and reduced efficiency.
- Exceeding the total weight limit: The total weight of the aircraft exceeds the theoretical maximum lift of the drone power system, resulting in the motors being unable to provide sufficient thrust.
A simple diagnostic method is to touch the motor temperature immediately after a short flight. If the temperature is abnormally high, it indicates that the motor may be overloaded.
Signal Interference and Control Latency:
Unexplained drift during flight, video stuttering, or delayed response from the remote controller may occur.
The solution is proper isolation: keep flight control signal lines as far away from power lines as possible; use a separate regulated power supply for the flight controller; and add ferrite rings to the signal lines if necessary.

Battery "Low-Temperature Lockout" and "False Battery Level Display":
Low-temperature lockout: The internal resistance of lithium polymer (LiPo) batteries increases sharply at low temperatures (e.g., below 5°C/41°F), preventing the battery from providing high current and resulting in reduced power output.
False battery level display: As batteries age, their internal resistance increases, and the voltage drops faster, which may lead to an artificially high battery level display (e.g., showing 50% remaining charge, but the battery is actually unable to provide sufficient current).
After the flight, the residual heat of the motors is the best time to check the condition of the motor bearings. Gently touch the casing of each motor with your finger. If one motor is significantly hotter than the others, it indicates possible internal friction or coil problems, which must be carefully checked before the next flight.
Motors are not only the source of power but also sensors of flight status. Through daily maintenance and flight log analysis, you can understand the "heartbeat" of your drone. For professional UAV operators, understanding propulsion system behavior is essential for safe, reliable, and efficient flight operations. For more detailed instructions and best practices, consult the [UAV Propulsion System Guides]